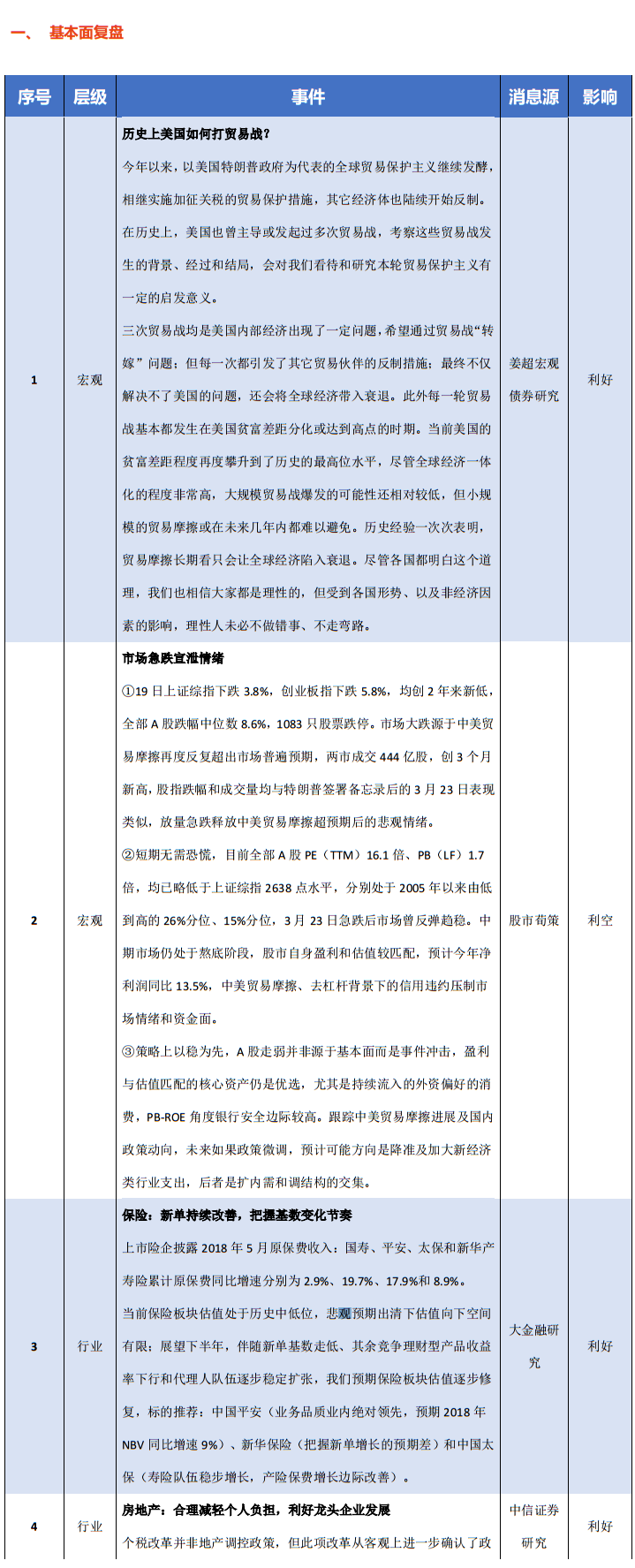
【最强复盘20180620】未来3天指数仍有可能单日跌幅超1%
时间:2018年06月20日 16:32:03 浏览:次
[摘要] 5日线都碰不到的反弹就是在忽悠散户接盘,未来2天指数仍有可能单日跌幅超1%,今天就是个反弹,也可以说是下跌中继,未来仍有可能指数出现大阴线
正文
2018年06月20日 16:32:03



二.技术面复盘
【A股指数】
上证指数:

今天的上涨就是个弱反弹,力度不够,5日线还高高在上,看不到连续上涨的持续性,未来2个月内,大概率2800会被跌破,建议观望。如下图,站不回黄线依然看跌。

深证成指:

5日线都碰不到的反弹就是忽悠散户接盘。深成指也是弱反弹,与上证指数类似,跌破黄线之后的反弹。

创业板:

俗话说不破不立,今天就是破位之后的反弹,反弹正好到了压力位,就下去了。创业板需要等待继续“破”,继续创新低,要么就站回黄色线,目前点位不适合参与。
总结:碰不到5日线的反弹就是忽悠散户接盘,未来3个交易日,指数仍有可能出现单日跌幅超过1%的大阴线。
【全球指数】

今天全球指数整体出现反弹,是对昨天普跌行情的一个修复。
看一下美股:
道琼斯:

昨夜有向下的跳空缺口,今晚需要观察,此缺口是否能补上,否则将会有比较大的向下动能。
纳斯达克:

昨夜虽然回调,但是依然在支撑位之上,依然保持突破状态,黄线的支撑很关键,只要保持在黄线之上,随时可以拉起来。
标普500:

维持在中间两条黄色线之间做震荡。
美股能否走强对A股影响很大,今夜的美股需要密切关注,如果今晚美股道琼斯收盘跌幅超过1%,明天A股恐怕会很糟糕。
【行业板块】

今天钢铁医药股领涨,昨天的最强复盘提示了,关注医药板块。
先说一下钢铁行业:

钢铁行业目前在下跌三角形的末端,等待方向选择,在方向选择之前,建议观望。从期货来看,向上突破是大概率事件。
再说一下医疗行业:

就是一个反弹,不要碰。

从基本面来看,医药行业估值已经在历史低位,但是技术面依然需要等走平,大家可以关注这个行业,板块中优秀个股未来有较大的上涨空间。
【期货】

期货今天涨跌不一,先看一下钢铁:

螺纹钢目前点位可以适当做多,目前已经重回高位,至于能否创下近两年新高,有机会冲击一下。下边的黄线是支撑位,一旦有效跌破便可以转向看空。

铁矿石等方向选择,目前不适合介入,无论看多还是看空。
至于棉花,小麦等农产品期货,与贸易战紧密相关,存在较大的不确定性,特朗普过于善变,建议观望。
【个股分析】
1.伊利股份

基本面的利空已经排除,技术面年线和黄色水平线处有较强的支撑,观察指数走平后,年线附近的支撑是否有效,一旦得到有效支撑,可以建仓。
2.海康威视

观察区间震荡的支撑是否有效,也就是水平黄色线。年线同样会有支撑,一旦破位将打开下跌空间,近期需要注意支撑位的博弈。
3.乐视网

破位之后持续下跌,一定要规避,切忌赌反弹的行为。对乐视网的详细分析,可以点开下边链接,观看《K线解剖学》对乐视网的分析。
作者不持有文中所涉及的股票或其他投资组合,未来5个交易日内也不打算买入或做空。
本文仅代表撰稿人个人观点,不代表摩尔投研平台。

发表评论