【题材挖掘系列】消费板块的分支和参考逻辑 (一)试读

时间:2019年10月10日 01:53:51 浏览:

[摘要] 上半部分,全文14000字,教你学会如何分析机构最爱的消费板块

正文

2019年10月10日 01:53:51

前言:这是一个系列文章,由我和另外一个作者Coffee man共同整理。

针对市场机构重点关注的板块做的行业挖掘梳理。

系列会逐步更新,后续有行业调研思路的内容分享。

因为是初做尝试,会有一些不足之处,欢迎大家提出宝贵建议或纠错。

非常欢迎各行各业的研究员,或熟悉某个行业的业内人士联系我。

未来会整合集体的力量做更多的行业挖掘的免费分享,让投资学习不再难。

消费行业号称长牛的板块,近几年来消费股一骑绝尘,成为了市场上最耀眼的分支。我们在研究之前,首先得明白两个核心问题。

(1)消费为什么长牛

    无论从A股还是借鉴国外的经验上看,消费的确是长牛股的聚集地,这点与消费的内在价值属性有关,一方面是必须消费品的需求弹性弱,能够穿越经济周期,现金流十分稳定;第二点是较高的用户粘性构成了极宽的护城河。

(2)为什么会消费升级

消费升级是指消费结构向高层次发展变化的过程,举个例子:90年代彩电、冰箱等是家庭的奢侈品,但如今已经是家庭的必需品。这种趋势性的转变其实就是消费升级。

而这几年消费升级的趋势愈演愈烈,主要原因是三点:

①人口洪峰:80后和90后是我国的人口洪峰,这两代人目前成为了消费的主力军。

②人均收入:2018年我国人均年收入迈入10000美元大关,从美日韩的经验上看,当人均收入达到这个关口时,人的消费结构会出现加快变化。比如:70年代的美国、80年代的日本、90年代的韩国,当他们的人均迈入一万关口阶段均触发过长达10年-20年不等的消费股牛市;

③政策驱动:由于消费是经济的“压舱石”,消费占GDP的比重超50%(这点很重要);这几年政策面为稳经济而不断刺激消费,并引导加快“储蓄型社会”向“消费型社会”的转变速度。

 明白了这两点之后,我们再来对消费的具体细分领域进行探讨。

1.消费行业分类

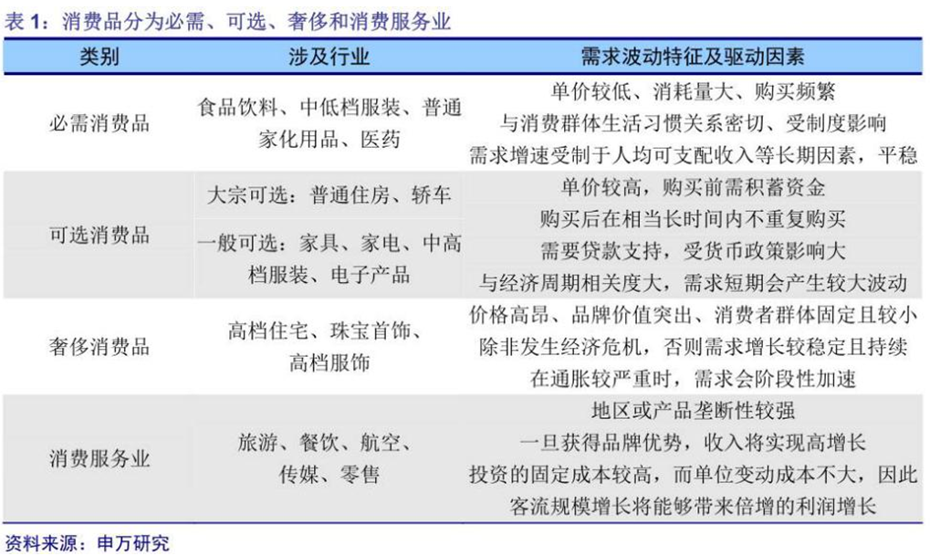
消费品可分为必需消费品、可选消费品、奢侈消费品和消费服务业,其行业特征具体如下:

 

在不考虑个股的情况下,单就各类消费的基本行业特征,其实我们可以基本做出以下判断:

 •必需消费品具有弱周期性,适合长期稳定投资

 •可选消费品受政策影响较大,需要踩准政策进行投资

 •奢侈消费品适合在通货膨胀较严重的阶段进行投资

 •消费服务业与客流规模息息相关,需要注重趋势

2.   必需消费品

必需消费品是机构扎堆抱团的重点方向;因为其受宏观因素影响较小,所以必需消费品又有较强的“防御属性”;因此需要把握:弱市是买点,可以加大配置、牛市是卖点,应降低配置的基本思路。

必需消费包含食品饮料、中低档服饰、普通化妆品、医药等,其中医药行业我们有具体的研究分析框架,这里不做具体分析;

2.1食品饮料

    由于饮食习惯是人类最难改变的行为特征,所以在必需消费中食品饮料又是更容易走出长牛的细分领域。

    我将食品饮料分为酒类/软饮(不含酒精)/乳制品/休闲食品/调味品这几个方向。

2.1.1 酒类

    如果将食品饮料当做必需消费品的“皇冠”,那么酒类就是皇冠上的“明珠”。因为越容易让人上瘾的东西就越具有长期投资价值。

我国酒类消费规模年均超万亿,为酒类企业提供了足够大的市场空间。其中白酒/啤酒/红酒的占比分别为65%/30%/3%左右,并且几乎常年保持在这样的水平线上。

     (1)白酒

    白酒行业是天生的好命行业,市场空间大、无技术换代、研发投入低,毛利率高、存货保值、品牌护城河极高(比如:“借问酒家何处是,牧童遥指杏花村”这样的一句名诗,就构成了汾酒穿越千年的护城河。)

白酒行业品牌众多,集中度低,价格带鲜明,不同价格带的竞争格局和竞争要素也不同,需要分类看待。一般市场将白酒分为高端白酒、中端白酒、低端白酒三类。

在消费升级的趋势下,白酒板块,当前主要有四种趋势:

① 高端白酒涨价趋势

高端白酒目前主要由贵州茅台、五粮液、泸州老窖(国窖1573)形成了垄断格局。(注意:近期酒鬼酒出品的“内参酒”倚靠新股东中粮集团杀入了高端市场,后续可以关注一下销售情况)

对于高端白酒,其关注点主要是提价和营收,因为提价和营收双轮驱动,能够直观的反映出其品牌的溢价能力。在高端白酒中,提价能力依次是:贵州茅台>五粮液>泸州老窖 

② 中高端白酒跟随涨价趋势

  中高端白酒基本也是全国性白酒,所以渠道上大家相差不大,那么品牌的拉力直观反映依然是跟随高端白酒的涨价和营收;

除此之外,中高端白酒还需要关注其应收账款情况,如果应收账款过大,说明酒厂存在允许供货商先提货后付钱的讨好性行为,侧面反映去酒厂的议价能力。

③ 中端白酒跨出原产地趋势

中端白酒大部分是地产酒,区域性很强;这种白酒有品牌,但是更加依赖渠道,一些区域性白酒通过渠道发力扩展市场,向周边地区渗透。

据统计2016年这些中端品牌的地产酒前10的市场集中度不足8%,未来直接竞争挤压掉其他地产酒的空间还很大。

因此,中端白酒的主要看点是借助区位优势发力的品牌,主要关注渠道拓展情况。

比如东南地区的古井贡酒、口子窖;中南地区的酒鬼酒;西部地区的伊力特;华北的老白干酒等在这方面已经表现得较好。

④ 低端白酒小酒化趋势

近几年,以“江小白”“红星二锅头”“老村长”“牛栏山”为代表的低价光瓶小酒开始大量出现,很受市场欢迎。这些白酒口感好、渠道优势强,日渐挤占了“散酒”的市场,并且成为一种时尚。

未来100元以下的低端白酒的发展趋势是30-100元(高不成低不就)的盒装酒市场萎缩,取而代之是30元以下的光瓶酒。

对于这一档酒,竞争较为激烈,我们主要关注其业绩表现。

相关A股就是顺鑫农业的“牛栏山酒”,凭借售价仅10几元的光瓶白酒,从北京走向全国,白酒营收从16年至今翻番,股价上涨了近380%。     

(2)啤酒

    相较于白酒而言,啤酒的生意就要难做多了,啤酒行业的弊端主要体现几点:(1)投资成本高;(2)短腿,不宜长距离运输;(3)不宜储存;(4)产品单价低,毛利率低等。

    受运输问题影响,一座啤酒厂只能管方圆几百里,因此“群雄割据”并恶劣竞争的情况。近几年,随着百威、嘉士伯等国际大的啤酒厂陆续收购和整顿,关闭了很多小厂,现阶段啤酒的竞争格局相对稳定。

    从供应的角度来看,我国有460家规模以上的啤酒厂,其中仅华润雪花、青岛啤酒、百威英伦、燕京啤酒、嘉士伯前5大酒厂占据75%市场份额,虽然集中度已经很高,但是议价能力依然不强,这些企业的净利率均不足10%。相当一部分国产啤酒厂包括青岛啤酒、燕京啤酒等还依靠政府补贴。

    从需求的角度上看,目前啤酒市场十分饱和,年均需求量几乎没有增长甚至出现下滑的趋势。也正是啤酒行业的弊端,啤酒板块远远逊色于白酒。

    不过,整体上各大厂商的集中度仍将继续提高,竞争也日趋缓和,加上减税减费的影响,今年啤酒行业出现了业绩拐点,啤酒的趋势是向好的,但由于啤酒行业的附加值不高,如果不出现重大的行业变革,不宜抱有过高的预期。

   啤酒行业建议关注重庆啤酒(嘉士伯)、青岛啤酒、燕京啤酒等。

(3)黄酒+红酒

   首先来说说黄酒,虽然黄酒也有一定的品牌价值,但是黄酒历来都只有江浙一带饮用,其他地区没有饮用黄酒的习惯。所以,从人均消费来看,这几年白酒和黄酒的差距越来越大,黄酒消费占酒类消费的比例也不足1%;市场小,但是业内厂商也不少,上市公司有:古越龙山、会稽山、金枫酒业。

  红酒虽然普及度也较高,但是作为一种“洋酒”,它的市场占比也极小,与此同时,我国不是最好的红酒产区,对进口红酒也没有禁止,所以国产红酒上市公司:张裕A、威龙股份、莫高股份等一路表现平平,未来也不可能取代国外红酒市场。

  整体来看,黄酒和红酒在消费中均不是一个好的赛道。

2.1.2软饮

    软饮即不含酒精的饮料,包括碳酸饮料、果汁、咖啡、瓶装水、乳液饮料等。由于其单价低、消费频次高,整体上受到宏观经济影响较小,所以也把它纳入到必选消费的范畴。

我国软饮的市场空间约6000亿,与白酒的规模相当,但由于软饮的多样化,行业集中度极低。从市场规模来看,娃哈哈、可口可乐、康师傅为前三大软饮料制造商,但其市场份额之和也不足20%,所以饮料行业舞台足够大,也没有明显的垄断,品牌力不突出,对中小企业而言是一个不错的赛道。

比如:可口可乐(代码:KO)号称人类历史上最优秀的饮料,其股价20年间上涨了66倍,并且仍然不断创新高。

饮料行业“百花齐放”,除可口可乐、红牛这种长盛不衰的饮料之外,一般的饮料都有很明显的生命周期。比如:健力宝曾经风靡一时,但很快消声灭迹。

所以饮料行业投资也要具有3-5年的周期性思维。

对于行业内的相关个股的跟踪和研究,我们主要关注2点:

①传统产品能否持续保持高增长

通过关注公司的单款产品能否持续保持高增长,来进一步判断该款饮料的天花板,当一款产品销量增速已经低于20%的时候,我们则需要开始对股价保持谨慎。

比如:香飘飘靠冲泡奶茶起家,曾以“一年卖出三亿多杯,能环绕地球一圈”的广告词风靡一时,但2013-2015年,其业绩增速开始明显滞涨,所以公司股价从17年上市之后不断下跌,最低跌幅达2/3.

②能否有新的产品接力

新款饮料一旦能被市场认可,往往能够给公司带来大的估值提升。

比如:百润股份2014年研发出RIO鸡尾酒,公司股价一年时间内上涨了10倍,市值最高涨幅达到200亿之多。

白云山2012年收回红罐凉茶“王老吉”商标之后,公司股价上涨一年内上涨了3倍,市值也一度上涨约200亿。

因此,我们在关注饮料公司传统产品的同时,还需要关注其新品研发进展。

比如:香飘飘虽然冲泡奶茶业绩增速放缓,但是今年香飘飘的新品果汁茶“Meco蜜谷”一上市就成为网红茶饮,进而带动业绩再次快速上涨,股价在年内最高涨幅达3倍。百润股份的RIO鸡尾酒又出了“微醺系列”,今年中报该系列开始放量,令股价走出了低迷。

而传统的承德露露(露露杏仁露)、养元饮品(六个核桃)由于多年未见好的新品出来,传统饮品触碰天花板后业绩下滑,股价走出了杀业绩、杀估值的双杀路线。

2.1.3乳制品

乳制品即为以牛羊奶等为主要原料,经加工制成的各种食品,也称之为奶油制品。我国乳制品市场规模约4000亿,仅次于美国是全球第二大市场。

从需求的角度上看,我国人均乳制品消费量约是亚洲平均消费量的2/3,与欧美人相去甚远,尚有一定的提升空间,但是由于乳制品的普及率已经较高,目前行业的年均增速仅2%左右。

从供给端的角度上看,自2008年三聚氰胺事件之后,国家对乳制品行业出来了较严厉的安全规范政策,倒逼小企业出局,从而令行业加速形成垄断格局,进入成熟期。

目前,乳制品行业有十分明确的梯队,伊利、蒙牛的市场占有率达到了50%,光明乳业、新希望、燕塘乳业、科迪乳业等都具有典型的区域特色。

与白酒行业具有鲜明的价格带不同,乳制品的附加值较低,价格弹性不大。伊利、蒙牛凭借奶源优势,毛利率约35%,而区域品牌的毛利率仅25%。这样一来,区域龙头几乎没有可能跨出区域在常规奶上与伊利、蒙牛进行正面竞争,只能偏安一隅,利用在当地渠道精细化特点,在低温奶方面维持经营。

因此,从行业上来讲,在不出现大的变化的情况下,区域性乳制品企业的长期投资价值不高。

当然,龙头统治下也有触角伸不到的细小领域,今年乳制品行业也杀出了一匹黑马,即国产高端奶酪厂商妙可蓝多。由于奶酪号称奶制品中的“黄金”,高端奶酪长期被国外企业占据,但妙可蓝多先发制人,率先带领国产品牌走出了替代趋势。从人均奶酪消费量上看,我国奶酪消费还有数倍的提升空间,而可蓝多目前市场占有率仅5%,成长空间较大。

2.1.4休闲食品

休闲食品可以理解为各种零食,是一个非常宽泛非常巨大的市场。根据A估上市公司情况,我将其分为烘焙、卤制品、坚果、零食连锁店四类来分析。

(1)  烘焙

2018年烘焙行业市场规模达到2300亿,近几年保持着15%左右的增长速度,可以说是一个比较大也比较景气的市场。2017年中国大陆烘焙食品人均消费量仅为 6.9 公斤/年,远低于世界平均人均烘焙消费量(18.7kg/年),即使与饮食习惯较为相近的香港地区(12.4kg/年)相比较仍有近一倍的增长空间。

从日本的经验上看,日本烘焙行业的前5强集中度可以达到85%,目前我国仅前5强的集中度仅11%。

所以,无论从行业规模、行业成长空间、行业趋势上来看,可以说烘焙行业是一个不错的赛道。但目前该行业尚未出现明确的龙头。

       目前烘焙行业有两种不同的模式,一种是以85度C、可莎蜜儿、元祖股份为代表的门店模式,一种是以桃李面包(短保糕点龙头)、达利园(长保糕点龙头)、盼盼为代表的中央工厂+批发模式。

       对比A股中元祖股份和桃李面包,二者模式不同,可以看到元股股份的毛利率要高于桃李面包,但是股价的稳定性要低很多,原因是开店模式受人工费、店面租金等成本影响较大,市场对这种模式的认可度不高。

       相比之下,桃李面包则要稳健许多,桃李面包目前已经在全国建立了15大型工厂,建立了22万多个零售终端,将产品输送到了各大超市和零售店,已经初步赞露出了烘焙龙头的苗头。

        除了烘焙厂商之外,酵母是烘焙产品的必须添加剂,由于酵母行业的生产安全规范要求极高,构成了很高的行业壁垒,目前安琪酵母一家成为酵母粉行业寡头。 

(2)  卤制品

卤制品在我国是特有的食品,其市场规模与烘焙行业相当,同样也是集中度非常低。

       在A股中主要就是绝味食品,它与港股的周黑鸭(HK.01458)互为主要竞争对手。其中老大哥周黑鸭坚持直营路线,而绝味食品通过走加盟路线实现了对周黑鸭的反超,二者股价也开始出现了明显的分化。

       近几年绝味食品的营收增速主要靠开新店来维持,这种模式的瓶颈在哪里暂时不好说,后续主要关注其开店速度会不会放缓,以及单店贡献的利润能否提高。

(3)  坚果

       坚果行业也是一个市场大,集中度低的行业。目前A股的上市公司中主要有三家企业:恰恰食品、三只松鼠、好想你(百草味)。

       从销售渠道上讲,恰恰食品主要优势是传统的线下;而三只松鼠和百草味主要是线上模式。

       从生产模式上,恰恰食品是自产自销模式,比较重资产;而三只松鼠、百草味则主要是轻资产的贴牌生产模式。

       这两种模式其实各有利弊,比如自产自销能够保证品牌质量,但是产销周期长,新品上新速度慢;贴牌模式则不好保证质量,在产销周期快,新品上新速度快。

       目前从渠道上各企业除了守住自己的渠道优势外,都在努力往对方地盘拓展,比如恰恰食品开起了网店,而三只松鼠也开起了线下直营店。相比之下,百草味则出现了经营性问题,被二者甩开。接下里,坚果行业主要看恰恰食品和三只松鼠在不同模式间的角力,重点关注其财务方面的细微变化。

(4)   零食连锁店

零食连锁店主要有良品铺子、老婆大人、来伊份、盐津铺子等。

与坚果行业的恰恰和三只松鼠一样,上市公司来伊份、盐津铺子的商业模式也是一个贴牌+销售(来伊份)、一个自产+销售(盐津铺子)。

从零售额来看,来伊份要高出很多,但是盐津铺子的净利率要高。

可以说二者有相同之处,但差异还是较大的。后续还需要从商业模式的演变和财务数据上进行对比。

2.1.4调味品

调味品行业的“油、盐、酱、醋等”是老百姓“衣食住行”中最基本的刚性需求,在邻国日本消费升级的20年来看,调味品规模上涨了8倍,几乎是增速最快的领域。2018年我国调味品市场规模达3000亿,预计未来五年行业呈现量价齐升的态势,规模复合增速在8%-10%,行业景气度优。

调味品之所以景气度高,主要原因是(1)用户粘性强(不随意换);(2)毛利率高;(3)消费升级对食品的品质要求快速提高;(4)行业品牌价值高。

我国调味品行业的集中度非常低,也是处于百花齐放的格局,我初略的统计了一下,任何一个子行业的玩家都比较多。

以酱油行业为例,我国酱油行业的前三家公司(海天、李锦记、美味鲜)的集中度不足20%,同为酱油消费大国的日本集中度达到了70%,这样来看,行业的整合空间也同样较大。

酱油行业中海天味业和李锦记已经率先打通了全国渠道,相比之下加加食品(湖南地区)、中炬高新(华南地区)、千禾味业(四川地区)这几个在全国布局上起步较晚,都带有较强的区域特性。

除了酱油之外,醋是调味品中的第二大单品,行业集中度更低,包括恒顺醋业在内,尚未出现一家全国性的企业,这样一来其成长空间还是较大的。

至于复合调味品、这一块的多样性需求本身比较强,所以最后会不会出现统治市场的龙头还有待考证,但安记食品、天味食品这几年业绩很好是真的。

进过对这些细分领域的梳理,我们应该能判断出以下两点:

从投资稳定性考虑,调味品细分的排序应该是:酱油>醋>其他调料

但从弹性的角度上则应该正好相反:其他调料>醋>酱油

2.1.5化妆品

化妆品目前也属于刚需品,2018年国内化妆品行业规模突破4105亿元,增速12.3%,并呈加快增长趋势,属于消费行业十分景气的分支,可重点关注和参与。

但由于我国并未对国外化妆品进口管制,所以目前主导的仍然是国外知名品牌。目前国内品牌尚处于品牌建设期。A股上市公司中仅珀莱雅、丸美股份、上海家化(佰草集)、御家汇(御家汇主打面膜,在精华液等高附加值产品上尚处于刚起步阶段、)

    由于行业景气度十分高,短期内国产品牌仍然处于高增长阶段。由于上海家化的日用化学品占营收比重较大,从成长和业绩弹性的角度上看,珀莱雅和丸美股份要高于上海家化。

篇幅关系,全文14000字,就先发上半部,后续再发下半部。

科技的核心消费电子有另外单独写文。

消费是非常大的板块,覆盖几百家上市公司,文字只提及经过调研基本面较好的个股。

本系列文章作为基础研究框架

旨在让更多投资者学会行业分析方法,找出上市公司行业内不同的优势,用于投资参考。请勿作为买入依据。

基础方法学会后,还要多看看研报加强学习。

下半部分消费电子还在完善,争取本周发完。

如觉得对你有帮助,就可以分享给你身边的朋友!

最后感谢coffee的辛苦整理,本文大部分内容出自他的研究资料。

其他研究资料可见下方的文章链接

作者不持有文中所涉及的股票或其他投资组合,未来5个交易日内也不打算买入或做空。

本文仅代表撰稿人个人观点,不代表摩尔投研平台。

打赏

发表评论