貌似除了我昨天说的方向,其他的都好惨!
时间:2020年03月09日 20:15:20 浏览:次
[摘要] 在人生的舞台上,当有人愿意在台下陪你度过无数个没有未来的夜时,你就更想展现精彩绝伦的自己。但愿每个被努力支撑的灵魂能吸引更多的人同行。——网摘
正文
2020年03月09日 20:15:20

在人生的舞台上,当有人愿意在台下陪你度过无数个没有未来的夜时,你就更想展现精彩绝伦的自己。但愿每个被努力支撑的灵魂能吸引更多的人同行。——网摘
涨停板大类复盘:
口罩防护服相关:国恩股份、再升科技、尚荣医疗、合锻智能、顺威股份、银鸽投资、道恩股份、欣龙控股、延江股份、泰达股份、澳洋健康、南京聚隆、英科医疗、上海石化、振德医疗、三鑫医疗、吉林化纤、起步股份、国立科技、中恒集团、星源材质、倍加洁、蓝帆医疗、南卫股份、东风股份、阳普医疗、新纶科技、新乡化纤、奥美医疗、华纺股份、新野纺织
疫苗类:长虹美菱、鹏鹞环保、冠昊生物、赛升药业、中源协和、开能健康、圣济堂、未名医药
医药医疗:海特生物、九安医疗、览海投资、宜华健康、博腾股份、泰林生物、理邦仪器、鲁抗医药
特高压、智能电网:保变电气、德威新材、柘中股份、日丰股份、汉缆股份、大连电瓷、平高电气
5G相关:中通国脉、超讯通信、华脉科技
充电桩:奥特迅、云内动力、雪莱特
工业互联网:英威腾、黄河旋风
人工智能:远大智能
物联网:厦门信达
轨道交通:晋西车轴
泛股权:海源复材、泰合健康、越博动力、三房巷
创投:创业黑马、鲁信创投、九鼎新材、市北高新
板块题材:招商轮船、兰州民百、元力股份、华夏航空、鹿港文化
高送转:泰和科技
其他:津膜科技

连板龙头标:
8板龙头:保变电气
7板龙头:海特生物、国恩股份
5板龙头:英威腾、新野纺织
4板龙头:再升科技、远大智能、中通国脉、道恩股份
3板龙头:尚荣医疗、厦门信达、南京聚隆、大连电瓷、平高电气
板块龙头标:
1、特高压:保变电气
2、熔喷布:道恩股份、再升科技
3、工业互联网:英威腾
4、人工智能:远大智能
5、5G相关:中通国脉
6、物联网:厦门信达
今日最佳段子:

 板块分析前言
板块分析前言
外盘:暴跌图形。开盘直接暴跌10%,这样这样的情况和咱们的过年回来的时候感觉差不多啊。
感觉一波到位了,今天晚上要是能收出一根见底红针出来,或许短期内欧美的因素能排除了,毕竟最低点位或许就打出来了。
嗯,其实最为主要的还是得看美股的情况如何。
假如继续持续的暴跌,那么小心演变成为全球性的金融危机,目前已经是外盘股灾了,但是是不是会演变成为全球性的金融危机,这个尚且需要观察。
我们A股的情况,我感觉是大家规避一下前期炒高的科技股,和后面炒股的标的,感觉也没多大的问题。多关注点低位的首板这些吧,虽然即使今天还是很多连板和接力标的,但是感觉很快也会全部rubbish。高低点切换是必须的。只是不知道这个高,哪时候开始全线大跌。感觉就在这周里面了。
短线爆炒板块:口罩防护服相关—疫苗—医疗医药—新基建(特高压、5G相关、IDC、物联网、人工智能等)
今天就除了口罩相关的、疫苗、医疗医药,还有一个新基建在涨,别的都在跌,基本上都是坑爹货色吧。
本来预期内是口罩可能是大规模震荡,接着盘中资金切换到新基建上面去炒作,但是口罩相关的太强势了,这个市场资金还是两个板块都弄。
不过盘面上我感觉到了一些风险,大家也得小心。
周末我就说了,下周是防守阶段,冲动不行滴。当然你手里有口罩类的个股,今天还是涨停的话,那当我没有说吧。哈,毕竟市场主线在这里嘛。
1
新基建新方向起航
周末券商关于大势上的判断,其中关于新基建的看法:
1、中信证券:3月依然是A股全年绝佳的配置窗口。配置上,基建和科技是全年主线:一方面,我们建议新旧基建两手抓,并新增梳理了“新基建”组合;另一方面,科技板块会继续分化,其中科技白马后续调整空间有限,建议继续坚持配置。
2、招商证券:本次疫情后中国将会再一次迎来战略发展机遇。A股仍处在2019年以来两年半上行周期,短期风格将会趋于均衡,“新““旧”基建轮动。关注新基建带来的投资机会,包括5G基建、特高压、城际高速铁路和城际轨道交通、新能源汽车充电桩、大数据中心、人工智能、工业互联网等七大“新基建”板块,预计相关板块将持续获得政策支持。
3、国盛证券:虽然海外震荡或延续,但作为全球“避风港”的A股不必过度恐慌;板块方面,系统性风格切换尚未到来,中期继续看好科技成长主线,新基建相关板块将持续迎来资金投入和政策催化。
4、申万宏源:4月市场从春季躁动转向震荡市是大概率。配置上,新基建兼顾“稳增长”和“调结构”,基本面和政策面共振向上,是现阶段的最强方向,继续战略看好5G和新能源汽车,环保和电网建设也是新基建。
对于新基建而言,毫无疑问,这一块被越来越多的资金所关注,而且现在应该是先头部队,后面随着新基建的开工,会有越来越多的ZC性红利出现。这一块值得大家超级重点关注。
先有特高压保变电气一骑绝尘,8板翻倍+。这个特高压这一块,我感觉还会反反复复的炒作。当然明天保变电气我感觉不大好弄了,毕竟已经八板了,你说还能怎么弄。高位风险还是得规避的。
而工业互联的龙头英威腾今天也是直接弱转强直接上板,今天也是一个买点,但是明天也感觉不好说。人工智能的龙头远大智能也是,感觉都不大好弄了。
主要观点:新基建是大方向,毫无疑问,但是明天并非是接力点,这个得规避风险。
2
口罩类—疫苗类
口罩的话,我就不说了,疯狂爆炒了两个月!第一波国内病D行情,第二波国外爆发行情。游资疯狂的击鼓传花。
大灵魂股是道恩股份,这一只灵魂肯定是贯穿整轮行情的,哪时候这只完蛋了,基本上都得完蛋的意思。
当然这个口罩很多都很高了,我就不说了,大家就盯着道恩股份的涨跌情况去判断口罩类标的的情况吧。
疫苗类

美股的疫苗公司,这几天直接一波最高去到了1:4!
这是一个非常夸张的数据。
另外就是周末的时候疫苗的消息驱动:
【国家卫健委:部分疫苗4月有望进入临床或应急使用】国家卫健委医药卫生科技发展研究中心主任表示,估计在4月份根据国家有关法律法规的规定,可能有希望有部分疫苗能够进入临床或者应急使用。
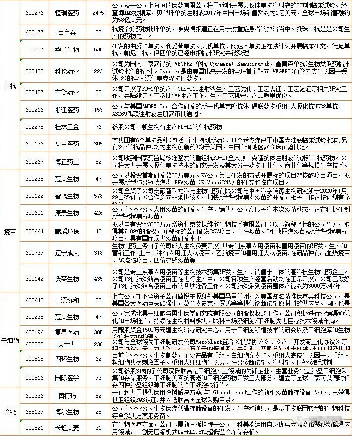
大概的概念股如下:
 ps:转载
ps:转载

今天涨停的这几只都是前排的标的,而前排的标的里面的前排标的关注几个就够了。
其中逻辑最为纯正的是冠昊生物。接着到中源协和、鹏鹞环保、赛升药业等。
冠昊生物:与参股公司ZY Therapeutics Inc.(简称ZY公司)于2月2日签订了《合作意向框架协议》,同意由公司以投资首期研发款30万美元、ZY公司负责研发的方式开展标的项目ZY核酸疫苗项目,拟开展新型肺炎冠状病毒mRNA疫苗(Z-VacciRNA)的研究和临床项目。
中源协和:国内干细胞龙头,公司已在天津、上海、贵州、海南及甘肃等18个省份建立细胞资源库
鹏鹞环保:计划以自有资金出资3000万元对外参与投资北京艾棣维欣,并与相关方签署增资框架协议。
赛升药业:公司并购基金所投的北京康乐卫士生物技术股份有限公司研发团队正开发一种预防新型冠状病毒的COVID-19重组蛋白递呈多肽疫苗,目前已完成了疫苗的设计,正在动物体内进行测试,评价免疫效果,在免疫效果确定后进行安全性评价,同时还在做生产工艺开发和优化。
国际原油暴跌的影响
我先转发一下卖方对于国际原油暴跌的看法:
【新时代策略:油价暴跌对A股影响点评】OPEC与俄罗斯的减产协议破裂,沙特计划大幅提高石油产量,油价暴跌,全球股市出现较大调整,我们认为对A股影响如下:(1)短期影响:全球避险情绪升温,投资者无差别抛售风险资产,海外资金减少权益配置比例,导致外资流出A股,A股短期会受到负面影响。(2)中期影响:按照2014年价格战的经验,短期内减产协议很难再次恢复,需要通过低油价挤出部分高成本产能,才有可能带来油价重新回升,低油价预计会持续较长时间。由此会带来整体周期品价格承压,并进一步带来周期品库存去化,从而可能会压制整体A股盈利,让A股盈利季度内没有太大看点。(3)长期影响:长期是非常有利于中国的,因为我们是商品净进口国,价格下降带来整体成本下降,而且有利于压制通胀。(4)策略建议:A股市场已经进入震荡,幅度不会很大,但是时间可能会比较久,短则一个月,长则1个季度,震荡后方向依然往上。牛市格局没变,但是短期内依然按照慢牛的节奏参与市场。
“对市场而言,原油已成为比冠状病毒更大的问题,”Vital Knowledge创始人亚当-克里萨弗利(Adam Crisafulli)周日表示。他补充称:“如果布伦特原油价格继续下跌,标普500指数几乎不可能持续反弹。”
中银国际期货研究部表示,关于这种闪崩式下跌主要有三方面原因:
A、新冠疫情全球蔓延,有失控之势,很大程度上影响了原油的消费,造成需求上的滑坡
B、 3月6日OPEC+会议上,OPEC与俄罗斯减产谈判意外破裂,不仅未能按计划额外减产150万/桶日,原有210万桶/日减产计划也将在3月底到期
C、消息称沙特在减产谈判破裂后正式开打价格战
沙特一是大幅调降4月全球原油销售官价升贴水至历史低位,其中亚洲官价升贴水调降4-6美元/桶,美国官价升贴水调降7美元/桶;
二是威胁大幅度增产,短期内可自当前的970万桶/日水平恢复至1000万桶/日以上,并不排除提高至1200万桶/日的历史高位。在需求大跌、供给不减反增的巨大反差下,原油短期严重供过于求,引起市场恐慌,导致价格崩盘。
简单点来说就是,原油供需严重供过于求导致的暴跌,而这种暴跌对于A股而言短期利空长期利多。
而石油暴跌,基本上就是航空受益,化工受损
1、交通运输将明显受益,特别是航空公司,因原油在其成本占比较大,油价的下降将直接减少成本
2、直接受损行业包括石油开采行业以及油服与油气设备等。
3、油价下行也会给化工板块带来冲击。
今天大A上因为原油暴跌,涨停的两只个股是:招商轮船—华夏航空。目测估计都是走趋势的路线。这两只都是受益股。
嗯,对于做短线而言,这种就不看了,意义不大。做趋势的就稍微看看就好了,市场主线并不在这里。
4
其他分享
行情比较难做,今天受到外盘影响,直接就是将近上百只跌停板,这是一个非常夸张的数据。当然与此同时,咱们的涨停板数量并没有减少,还是一如既往的多。其中集中在病D相关和新基建身上。
因为受到原油暴跌的影响,欧美晚上目测还是大跌的,但是这个大跌的感觉有点类似于我们春节回来的第一天,就是那个是利空出尽的感觉,外盘有概率有报复性反弹的。
对于我们大A的影响的话,我感觉明天有概率在开盘的恐慌下就差不多短期内见底了。也就是说,大A继续震荡。现在大A的强度和抗压能力比国外的强势多了。
那么得出的结论就是,假如行情开始好转,小心口罩相关的个股被资金抛售。
另外我感觉口罩股,要是还没有货的人,就不要去追了,我感觉很多都是高位了,担心会接最后一棒了,大面日或许很快来临!会是明天吗?
要是口罩高位大面来临,咱们的策略上有两个:
1、抛售高位的标的
2、寻找大跳水的时候,突然爆发出来的情绪逆转板!这个或许就是下一个阶段的大龙头了。
要是明天大盘反弹,要是明天大盘是情绪点,那么明天的首板和低位反包板,都是操作的方向和目标!这个方向可以考虑一下。
嗯,明天我得打首板和低位反包的意思,高位的接力行为,就看情况而定了,感觉不大靠谱。或许病D股抛售,科技股会被回补。这个也有概率。
作者不愿公开自己是否持有文中所涉及的股票或其他投资组合。
本文仅代表撰稿人个人观点,不代表摩尔投研平台。

 
                    
发表评论