被严重低估的眼科医疗设备龙头,爱博医疗,机构都在疯狂抢筹
时间:2025年02月11日 09:08:57 浏览:次
[摘要] 爱博医疗,被严重低估的眼科医疗设备龙头,机构都在疯狂抢筹
正文
2025年02月11日 09:08:57
“这是价值事务所的第1784篇原创文章”
在2024Q4公募持仓市值Top20医药企业中竟然出现了爱博医疗,请注意,所长这里用的是“竟然”这个词,为啥呢?因为排在爱博前面的企业市值都比爱博大得多,都是市场耳熟能详的“大白马”,他们的市值本来就大,公募持仓总金额大也是理所应当,而爱博凭借100多亿的市值还能让机构持仓金额靠前,那是真的不容易。
爱博医疗能如此得到机构的青睐,固然是有原因的,它也是《价值事务所》较为青睐的企业,自上市起就持续关注,算上今天这篇文章都追踪15次了。
不同于绝大多数企业这几年的“凄凄惨惨戚戚”,爱博医疗一直以来业绩都相当坚挺,哪怕是2024,也是牛叉得不得了。看爱博当下的布局情况,未来相当一段时间都是大年。
01
价值事务所炸裂的成绩单
公司2024年收入14.10亿元(+48.22%),归母净利润3.87亿元(+27.36%),扣非归母净利润3.89亿元(+34.58%)。
其中2024单Q4收入3.35亿元(+18.07%),归母净利润6957万元(+32.6%),扣非归母净利润8430万元(+75.08%)。
看到这样的成绩是不是非常眼前一亮?这几年终端大环境不佳,多少企业鬼哭狼嚎,很多企业的业绩巅峰都在2021年,尤其2024,成了多少企业的噩梦,也正是因为2024终端数据太拉胯,国家才会在9月底出大招。但你看爱博的业绩,仿佛大环境跟它无关似的,好一个“莲花出淤泥而不染”,五年时间营收翻了5倍以上,扣非净利润也涨了五倍左右。
“牛”就一个字!
可惜爱博的业绩快报包括三季报都没有披露具体数据,只是在投资者交流中轻描淡写地提到“核心在于视力保健业务增长,另外手术和近视防控方面取得了两位数增长”。
不过看一下半年度的情况也大体能猜到下半年的表现。我们看下图,驱动爱博2024上半年业绩大涨的最大功臣就在于隐形眼镜,这个隐形眼镜业务一口气涨了近10倍,在2023H1才贡献可怜巴巴的一千多万收入,2024H1就直接窜到1.8亿,占公司总营收的比例直接提升到了26.76%。不出意外,2024全年这个比例可能会进一步提升,提升到40%以上所长都不会觉得意外。
正是这块业务窜得如此之快,爱博在12月5日还发布公告会以简易程序向特定对象募资3亿用来建设隐形眼镜的产线。
特定对象、简易程序,划重点、敲黑板,就是说这部分资金早就谈好了,只是走个流程,看来金主爸爸也相当认可爱博的这块业务。
02
价值事务所再造两个爱博
这块隐形眼镜业务也确实值得所长给大家仔细讲讲,有一说一,这块业务真的做好了,完全可以再造两个爱博。
隐形眼镜听起来就是严肃的功能性产品,但它的本质是偏向于医美的颜值经济消费品。
为什么这么讲呢?因为戴隐形眼镜的人10个有9个以上都是爱美的!不然为啥不戴框架眼镜?另外,戴隐形眼镜的人并不全是近视眼!因为这类隐形眼镜还有一个名字“美瞳”。
资料来源:iFinD
国内的美瞳市场空间已经达到了两百亿人民币左右,还在以相当不错的速度增长,全球美瞳市场空间更是高达100多亿美元。
资料来源:iFinD
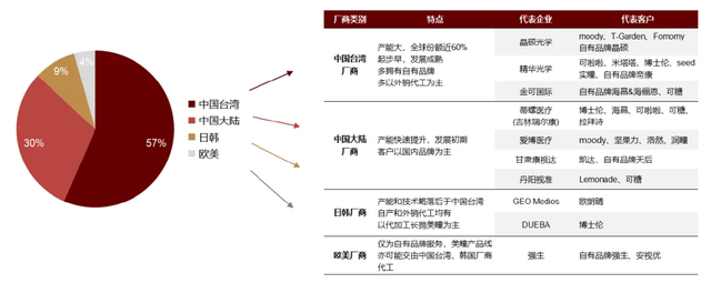
美瞳的生产并不容易,道理也很简单,毕竟要进入眼睛,算是医疗器械,所以,想拿到隐形眼镜的生产资质并不容易,尤其是日抛、月抛产品(日抛就是用一天就扔,月抛就是可以用一个月,年抛就是用一年),生产隐形眼镜的厂商绝大多数来自台湾,大陆厂商看似也有一定份额,但基本以半年抛、年抛为主,有日抛、月抛资质的较少。
注:品牌销售排名参考天猫平台2023各美瞳品牌销售额数据计算;饼图中的各地区生产商占比是由Top20美瞳品牌对应生产商的数量占比计算得出
资料来源:iFinD
而爱博是国内为数不多具备日抛美瞳生产资质的厂家。
资料来源:iFinD
爱博在半年报中如是说,“目前彩片产线处于满产状态,并依托公司研发优势持续提升产线效率”。在近期投资者交流中又表示旗下天眼工厂已实现盈利,优你康三季度虽未达到盈利水平,但在总部的协同管理下,相信该工厂四季度或者明年盈利能力能有所改善(天眼医药、优你康、美悦瞳都是爱博并购过来的隐形眼镜生产企业),未来有比较大的潜力,隐形眼镜业务利润会不断释放。
国内的隐形眼镜产业才刚开始不久,大家的利润率都不高,台系成熟的代工厂当下毛利基本上在50%+,净利率在20%+。即便未来的市场空间不增长,只考虑国内200亿+的终端市场、100亿+的代工市场,头部按20%-30%的市占率算,这块业务远期理应能给爱博带来20-30亿营收、4-6亿的利润,按照爱博当下的利润水平,至少能再造两个爱博。
03
价值事务所隐形眼镜的大招还在后面
值得注意的是,上面虽然说的是市场空间不增长且只考虑国内,但这块市场未来板上钉钉是要增长的,且爱博一直面向的都是全球(人工晶体出海做得还是蛮不错的)。另外,爱博现如今切入隐形眼镜业务更多靠代工,虽然有自营品牌但目前较少发力,所长在这里赌五毛,未来其自营品牌板上钉钉会贡献更多利润。
毕竟其人工晶体、离焦镜、OK镜都是做的自营品牌,表现都非常亮眼,营销渠道、品牌都是现成的,重合度这么高,没理由未来不做自己的品牌攫取更多利润。当年的石头科技也是小米代工厂起家,现在自己的品牌做得风生水起。
由于隐形眼镜需要放入人体,需要三类医疗器械证,看似是消费品,实则是医疗产品,所以门槛不低,这也是为什么国内厂商市场份额较低且大多集中在要求较低的半年抛、年抛领域。
但爱博不同,爱博本就是医疗器械起家,是国内首家高端人工晶体制造商,有自主掌握材料制备、光学设计、工艺制造等等核心技术,甚至也是首家且唯一突破国际垄断做出双焦点型人工晶体的企业。
所以,爱博来做隐形眼镜,别的不说,至少技术相比国内其他同行是有“碾压式”优势的。它的管线中有一个隐形眼镜重磅产品,不出意外很快就能获批。
为什么所长说是重磅呢?答案在“高透氧硅水凝胶材质”这几个字,要入眼的东西,舒适度势必很重要,而在一众材料中,当下舒适性最佳的必然属硅水凝胶,因为这货高保湿还兼具高透氧,且天然沉淀物少,更适合眼睛干涩的群体,也更适合更长时间佩戴。
可惜咱们国内至今都没有一条成熟的硅水凝胶软镜生产线,因为搞不出来,所以,大陆制造在美瞳这块完败,高端全被台系和外资垄断。看爱博医疗的进度,不出意外,相应材料的白片(透明)会在2025年取证,彩片(有颜色的美瞳)预计在 2026 年取证。按照爱博近期投资者交流的说法,“虽然使用硅水凝胶材料制作彩片具备挑战性,但公司有信心在技术上不断突破,目前从临床上来看,舒适度和色彩已有达到上市的水平。我们会根据市场实际情况,对创新产品进行商业化,未来还将通过生产工艺改进提升产品效果和品质,同时通过开发差异化产品维护较高毛利率,这些产品后续都会陆续上市”。
有一说一,所长很是期待,这款产品一出,有望大大拔高爱博的盈利能力,本来隐形眼镜业务涨势就很猛,现在马上又要有高端炸裂新品,如何能不期待,别的不说,就靠这块业务,爱博未来几年的业绩增长基本就都稳了,更何况还有其他业务。
至于爱博其他业务的表现情况以及亮点,由于篇幅有限,咱们下一篇文章再具体介绍。《价值事务所》每晚9点,咱们不见不散。
作者已持有文中所涉及的股票或其他投资组合。
本文仅代表撰稿人个人观点,不代表摩尔投研平台。

发表评论