稀缺性拉满,东诚药业,A股唯一核药龙头,全新业务10年狂涨10倍
时间:2025年04月23日 08:55:37 浏览:次
[摘要] 东诚药业,大A唯一核药龙头,稀缺性拉满,核药业务10年涨10倍,2025年业绩反转
正文
2025年04月23日 08:55:37
“这是价值事务所的第1843篇原创文章”
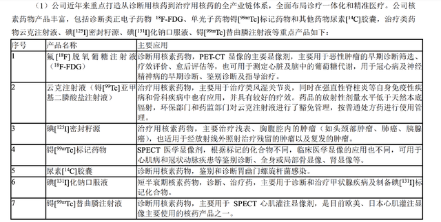
东诚药业早在十多年前就开始布局核药了,而大部队基本是这两年才开始注意到这个赛道并往里面发力的,到2024年,东诚药业核药板块的营收已经做到了10亿级别,10年涨了10倍,算是彻底走在了一众同行前面(恒瑞都是2020年才开始布局核药的,晚了东诚不止一点半点)。
PS:没读过昨天文章的朋友强烈建议回去学习,如此才能更好地理解核药以及东诚的逻辑,在《价值事务所》后台消息对话框输入“东诚药业”即可蹦出文章合集。
值得一提的是,东诚是国内少有的完成了从上游核素+核药CRO+药品研发+核药房生产全产业链布局的企业。
由于核药具备一定的放射性,监管要比普通药品严格得多,基本可以同精神性药物相媲美。在国内,核药除了生产、销售和使用需要接受政府的强监管,还需要获得国家或省级环保部门颁发的的辐射安全许可证以及药监部门颁发的放射性药品生产许可证和经营许可证。换句话说就是行业进入门槛极高,壁垒极高。
严监管虽然会让企业付出更高的成本,但也意味着业内竞争格局较其他行业会更好(不妨参考一下我们之前讲过的精麻类企业人福医药和恩华药业,在《价值事务所》后台消息对话框输入公司名称就会自动蹦出来过往研究合集)。另外,核药也具备很多独特的“个性”。
有一定物理学基础的朋友应该明白半衰期这个概念,核药具备半衰期,由于部分核药半衰期过短(18F 半衰期为 109.8 分钟、99mTc 半衰期为 6.01 小时),就不能像普通药品一般大量生产、存储、长距离运输销售,生产地必须靠近医疗机构,根据下游的需求进行即时生产、配送和使用。昨天文章提到的诺华大单品Pluvicto的半衰期从下单到输注大约只有5天时间。
因此,相关企业会建设很多核药房来满足终端需求,每个核药房覆盖方圆百里左右的医疗机构。单个核药房建设周期在 3 年以上,投资约 3000-5000 万。
截至2024年,东诚药业已投入运营7个以单光子药物为主的核药生产中心、21 个正电子为主的核药生产中心、2个其他运营中心,也就是公司投入运营的核药相关生产中心已达 30 个,基本覆盖国内 93.5%人口的核医学需求,另外还有8 个核药生产中心正在建设中。
光说这一串数字恐怕大家没啥概念,所长翻译一下就是,东诚相当于布局了国内一半以上的核药房,即便很多药不是东诚研发出来的,但其他厂家最终可能都会找到东诚合作。
事实也确实如此,2024年东诚药业新获批上市的SPECT心肌灌注显像剂锝[ 99mTc]替曲膦注射液就来自通用电气药业,这款产品在欧美日等发达国家已得到广泛应用。东诚表示公司是该药品国内唯一获批上市企业,替曲膦将成为公司新的利润增长点。
如果大家也对所长看的企业、行业专家交流纪要感兴趣,可以加入《价值宝库》查看。《价值宝库》是所长团队精心打造的投研资料库,每天会上传100+内容,绝大多数都是大家最为关心的一手调研纪要,此外还有各种研报、突发/热门事件分析、宏观政策及市场解读等内容。总之,只要是对咱们有用的,所长能找到的,都会上传到里面。
东诚的自研管线也十分丰富,这几年利润跟不上营收很大的原因就在于不断加码研发。过去的2024年,东诚在研发上投入4.3亿,同比增长 37.67%。要知道公司2024全年的扣非净利润才不到8000万,近十年利润最高的时候也没挣到过4.3亿。
这样的大力投入自然获得了不少的产出。2024年,东诚在国内有 4 个 IND申请与获批,在国际上也有 4 个 IND 申请与获批。其中,治疗性核药1004甚至获得美国快速通道(Fast Track)认证,要知道,能获得这个认证的药是非常少的,基本可以视作FDA背书的实力药品,东诚对这款药也非常有信心,按照公司的话说,“1004针对多种实体瘤都会有较好表现,市场空间非常大”。
另外,用于诊断实体瘤患者成纤维细胞激活蛋阳性病灶的氟[18F]纤抑素已进入独立适应症2期,除了独立适应症外,还能用于为1004治疗药做患者筛选、疗效评估拓展等多种应用场景。参考诺华相关药物,随着治疗药应用场景拓展,诊断药的价值亦会不断放大,后续值得期待。
PS:诺华靶向 PSMA 的治疗药物 Pluvicto于2022年获批并高速增长后,同样带动其靶向 PSMA 的诊断性核药产品 68Ga - PSMA - 11实现不俗的增长。所长没拿到具体的销售数据,根据东诚药业近期投资者交流的说法,“PSMA诊断产品销售额比 Pluvicto 还高”。
当然啦,1004和配套诊断产品贡献收入还早,讲它们主要是介绍一下东诚在研管线的实力,其在研管线中拥有多款类似上述产品、在全球拥有自主知识产权的核药靶向药,包括 PSMA、FAP、αvβ3 等多个靶点,重要的是,不少都是治疗和诊断配套的一体化精准治疗。
接下来我们重点看一下近两三年能为公司贡献较大收益的产品。根据公司近期的管线进度以及下游铺货情况,不出意外,今年开始将是东诚核药板块的收获期。其中,2024 年获批上市的锝标替曲膦拿到文号后一直在铺生产点,根据今年2月投资者交流披露的信息,国内已有4、5个地区完成生产网点建设,现在还会增加生产基地,2025年会在全国铺开,结合这款药品海外的表现来看,未来在国内的销售峰值比较乐观(参考此前一篇文章,锝标替曲膦是引进的产品)。
资料来源:iFinD
另外,氟[18F]化钠显像剂已经完成 III 期临床,正处于上市申报阶段; 99mTc-GSA 和阿法肽(18F-αvβ3)已经完成 III 期临床试验,并进入 NDA 申报阶段流程;思睿肽注射液(18F-PSMA)已于 2023 年 11 月进入 III 期临床试验;用于诊断阿尔兹海默症的核素药物APN-1607 在2024年完成三期临床。这些都是商业化进度靠前的较为重磅产品,后续有望协助公司上量。
总之,在国内核药行业中,不论是已上市产品还是在研管线,东诚都属于国内的绝对头部。
在近期的投资者交流中,东诚明显对自己的核药板块有非常强的信心,“目前已上市的药物竞争格局本就很好,未来在稳定的同时应当还会保持较高增长,现有产品、管线和服务都处于国内领先地位,而管线中还有众多管线中美双报,同时也有在美建立基地,未来不仅要引好的产品进来,也会通过研发服务、CRO等方式出海公司,此外,公司也有积极参与核反应堆、持续投入研发、布局健全生产网络、通过多种技术路线扩充产能等。”总之,公司认为自己的目标非常清晰,发展路径较为确定,今年开始就能看到成果。
公司的原料药价格经历长达两年的大幅下跌,从现如今的情况看,2024应该算是价格底,根据原料药的周期推算,2025-2027年这几年预计能重新为东诚提供稳定收益。也就是说,甭管公司的核药业务会不会在2025年爆发,站在整体业绩面看,2025也应当是东诚的一个拐点。截至2024年,东诚的毛利润已经有一半来源核药,随着后续核药业务的持续突破,公司受原料药的影响必然会越来越少。
不论如何,作为目前大A里唯一的核药龙头,如果看好这个领域,东诚都是绕不过去、不得不关注的重点企业。
作者已持有文中所涉及的股票或其他投资组合。
本文仅代表撰稿人个人观点,不代表摩尔投研平台。

发表评论