逆势布局

时间:2025年09月30日 14:34:57 浏览:

[摘要] 正文: 大家好啊,明年就是国庆了,先预祝大家国庆快乐。

正文

2025年09月30日 14:34:57

正文:

大家好啊,明年就是国庆了,先预祝大家国庆快乐。

每到过节,大家都喜欢问持股还是持币过节,今年这个答案太明显了,答不上来的真的也别炒股了。

今天市场震荡上行,走的还是比较纠结,也许是去年10/8的惨痛教训大家都还记忆犹新。

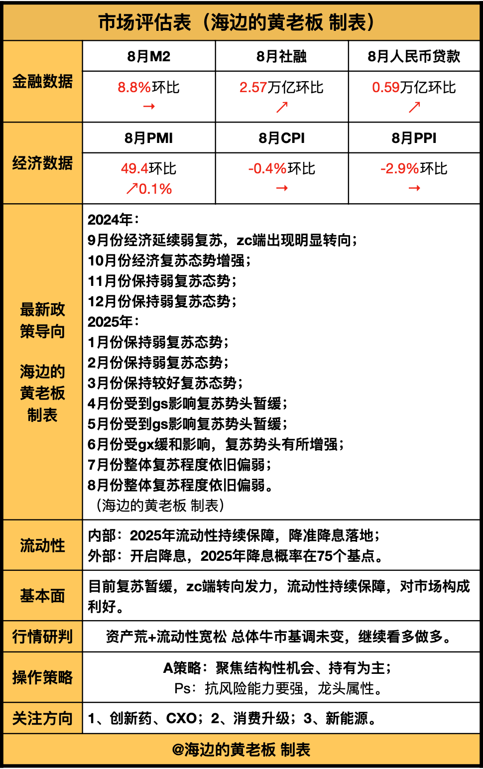
9月份PMI继续位于荣枯线下方,经济依旧是弱复苏状态,叠加流动性充裕,对股市来说是好事。

牛市中,大家唯一要做的,就是满仓在里面老实待着,等待泡沫,因为如果你牛市都吃不饱,那基本上也很难在股市赚到钱了。

有能力的话,大家尽可能选择优质的公司,这样在牛市里面你会事半功倍,比如我们说的生物医药方向,是市场中为数不多的确定性高成长方向,从这里面去选择优质的公司持有是比较明智的选择。

当然,我们持有生物医药的时候也并非判断到牛市要来,我们只是选择了一个具有前景的高成长方向,恰好当时估值也很便宜。

牛市对我们来说更多的是一种加成。

所以,其实做投资,本质上就是好公司长期持有,和牛市关系其实也不大,就如同现在我们依旧在挖掘一些消费领域被市场、被资金唾弃的方向,人弃我取。

相信我们当下的逆势布局,也会在几年后开花结果。

9月份即将结束,看了下今年的收益率情况为81%,我个人已经是非常满意了,但我感觉今年还是很可能冲击100%的,大家也可以评论区晒一下今年的收益情况。

好了,今天就说这么多,如果你假期没什么事做,想学习提升一下投资能力,那我的建议是加入我们的圈子,我们有系统框架有具体执行策略,相信可以帮到你!(点击加入)

最后温馨提示,请各位粉丝帮忙点赞、转发,请新来的朋友关注,支持我们输出更好的内容,希望提高投资能力的朋友欢迎加入我们的圈子支持我们(点击加入)。

以下为市场评估表:

作者已持有文中所涉及的股票或其他投资组合。

本文仅代表撰稿人个人观点,不代表摩尔投研平台。

打赏

发表评论