盘古智能:股东拟合计减持不超1%股份,不超过150.45万股
时间:2025年11月14日 15:58:18 浏览:次
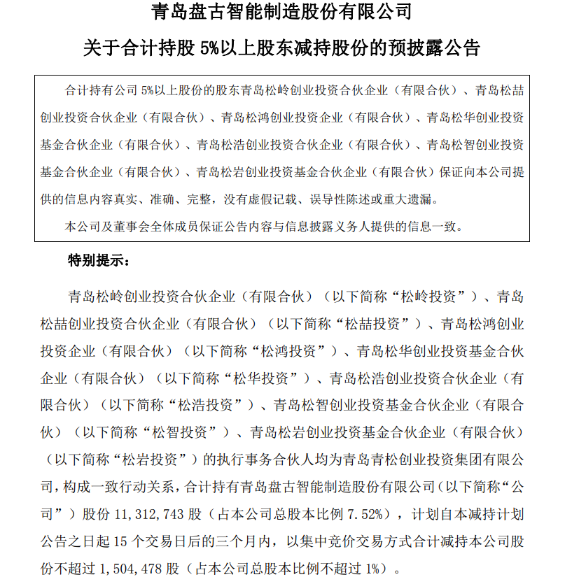
[摘要] 计划自减持计划公告之日起15个交易日后的三个月内,以集中竞价交易方式合计减持公司股份不超过150.45万股(占公司总股本比例不超过1%)。
正文
2025年11月14日 15:58:18
11月13日,盘古智能(301456.SZ)发布公告,公司于近日收到合计持有公司5%以上股份的股东松岭投资、松喆投资、松鸿投资、松华投资、松浩投资、松智投资、松岩投资出具的《股份减持计划告知函》,计划自减持计划公告之日起15个交易日后的三个月内,以集中竞价交易方式合计减持公司股份不超过150.45万股(占公司总股本比例不超过1%)。
公告称,松岭投资、松喆投资、松鸿投资、松华投资、松浩投资、松智投资、松岩投资在减持期间,将根据市场情况、公司股价情况等情形决定是否实施本次减持计划,本次减持计划存在减持时间、数量、价格的不确定性,也存在是否按期实施完成的不确定性。
此外,松岭投资、松喆投资、松鸿投资、松华投资、松浩投资、松智投资、松岩投资不是公司控股股东,本次减持计划实施不会导致公司控制权发生变更,不会对公司治理结构、股权结构及持续性经营产生重大影响。

作者不愿公开自己是否持有文中所涉及的股票或其他投资组合。
本文仅代表撰稿人个人观点,不代表摩尔投研平台。

发表评论