埃夫特:2025年预计亏损加剧,停牌筹划重大收购
时间:2026年01月28日 10:12:35 浏览:次
[摘要] 上市公司
正文
2026年01月28日 10:12:35
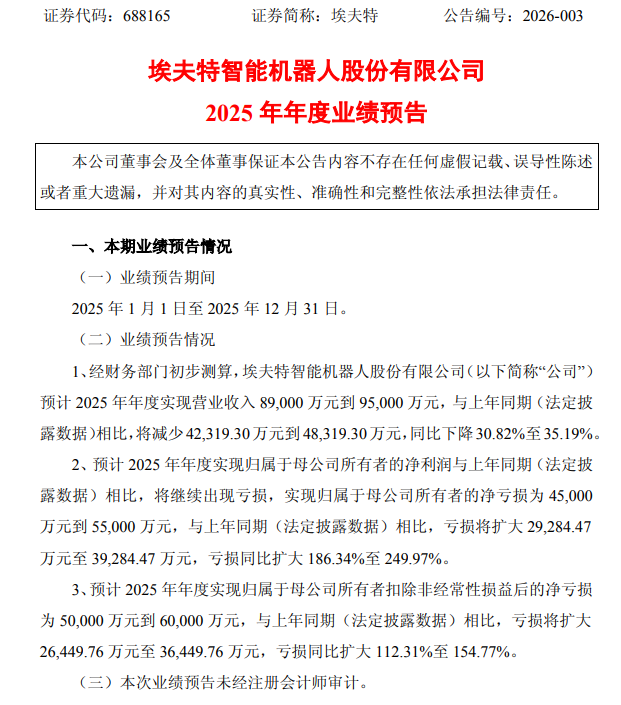
1月26日晚间,埃夫特披露2025年业绩预告。
公司预计2025年实现营业收入8.9亿元到9.5亿元,同比下降30.82%至35.19%;预计归母净亏损为4.5亿元到5.5亿元,亏损同比扩大186.34%至249.97%;预计扣非后归母净亏损为5亿元到6亿元,亏损同比扩大112.31%至154.77%。
公司称,业绩亏损扩大是因欧洲当地汽车厂商缩减投资规模,致使公司境外系统集成业务收入整体下降超50%,叠加海外业务商誉及客户关系出现减值迹象并计提相应损失。同时,公司加大具身智能领域研发投入、部分行业头部战略性客户订单价格较低等因素,进一步影响了当期利润。
截至2026年1月27日,已有百余家机械设备(申银万国行业分类)企业披露2025年业绩预告。其中,中国一重、派斯林等30多家企业预计出现亏损,瑞晟智能等30多家企业业绩预增。
行业竞争激烈、高研发投入致亏损扩大
埃夫特是机器人以及智能制造解决方案提供商,打造全系列机器人产品以及跨行业智能制造解决方案。
2025年前三季度,公司实现营业收入7.02亿元,同比下滑31.03%,公司将其归因于行业竞争下的产品价格下滑,以及境外系统集成业务受欧洲汽车行业转型冲击严重。
公司前三季度毛利率跌至7.54%,较去年同期下降近10个百分点。
期间,公司在研发上增加资金投入,2025年前三季度研发投入约为1.45亿元,同比增长85.35%,研发投入占营收比例达20.7%。
受此影响,当期归母净亏损2亿元,亏损规模同比扩大。
2025年前三季度,公司经营活动现金流净额为-2.11亿元,现金及现金等价物净增额为-3.32亿元,现金流整体呈现净流出状态。截至三季度末,公司货币资金余额约4.53亿元,应收账款约7.45亿元;应付账款约4.57亿元,一年内到期的非流动性负债约3.31亿元。
股价波动震荡,高管及机构股东减持
埃夫特于2020年7月在科创板上市,2024年四季度公司股价最大上涨超400%,进入2025年后呈现宽幅震荡走势,年内股价最大回撤幅度超过50%,期间股价最低触及18.89元/股。2026年1月26日,公司收盘价达22.57元/股,总市值约118亿元。
2024年四季度以来,公司高管及股东存在多轮减持行为。期间,核心技术人员Marco Zanor累计减持67.67万股,上海鼎晖源霖股权投资合伙企业累计减持超过3000万股,安徽信惟基石产业升级基金合伙企业(有限合伙)减持超过1000万股。
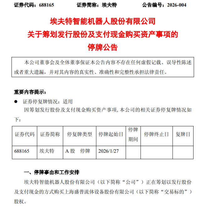
停牌筹划重大收购
2026年1月26日晚间,埃夫特发布关于筹划发行股份及支付现金购买资产事项的停牌公告,预计从1月27日开始停牌,不超过10个交易日。
公告显示,交易标的为上海盛普流体设备股份有限公司(以下简称盛普股份)股权,初步确定的交易对方为上海至骞实业发展有限公司等。本次交易事项尚处于筹划阶段,经初步测算预计不构成重大资产重组。
Wind数据显示,盛普股份在2022年申请创业板上市,于2024年撤回上市申请。该公司专注于精密流体控制设备及其核心零部件的研发、生产和销售,产品主要应用于新能源(包括光伏、动力电池等)、汽车电子等产品的生产制造,具体包括光伏组件边框涂胶机、接线盒点胶机、灌胶机以及动力电池电芯、模组、电池包的涂胶设备等。
作者不持有文中所涉及的股票或其他投资组合,未来5个交易日内也不打算买入或做空。
本文仅代表撰稿人个人观点,不代表摩尔投研平台。

发表评论