RGM服务商市场分析
时间:2026年02月10日 16:33:16 浏览:次
[摘要] 国际RGM服务商在战略咨询、技术工具和行业实践方面展现出显著优势。
正文
2026年02月10日 16:33:16
一、 国际服务商

国际RGM服务商在战略咨询、技术工具和行业实践方面展现出显著优势。以Simon-Kucher、贝恩以及麦肯锡为代表的咨询公司凭借成熟的定价方法论和丰富的跨国企业服务经验,在全球市场树立了行业标杆。这些服务商普遍具备完整的RGM理论体系,能够为企业提供从战略规划到落地实施的全流程解决方案。在AI技术应用方面,dunnhumby的消费者行为分析模型和Blue Yonder的供应链一体化平台,展现了数据驱动决策的强大能力。
国际服务商的优势在于其经过多个市场验证的方法论和全球化的案例库,但在适应中国市场特殊性方面可能存在一定局限。值得注意的是,国际服务商正加速技术工具的研发投入,通过AI模型提升定价、促销等核心环节的精准度,推动RGM从经验决策向数据决策转型。
二、 国内服务商

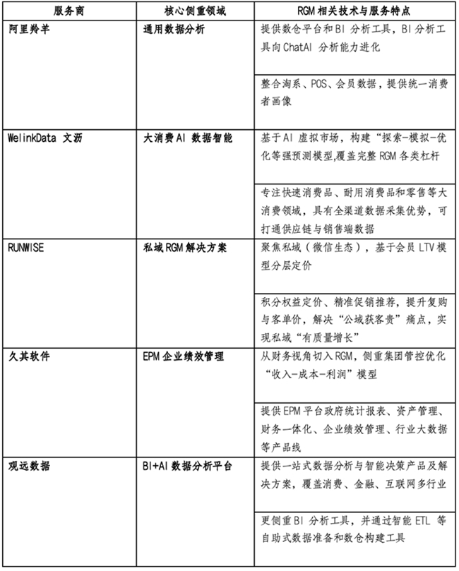
国内RGM服务商凭借对本土市场的深刻理解和灵活的服务模式,形成了差异化竞争优势。阿里羚羊依托强大的数据生态,为企业提供全渠道消费者洞察;WelinkData文沥则专注于大消费领域,通过AI虚拟市场技术实现RGM杠杆的精准预测和优化。这些服务商在数据采集、场景适配等方面展现出更强的本土化特色,能够快速响应中国市场的独特需求。私域运营专家RUNWISE聚焦微信生态,帮助企业实现会员价值最大化;而观远数据等BI服务商则通过低门槛的分析工具,推动运营分析能力在企业的普及应用。
国内服务商的突出特点是注重实效和落地性,但在方法论体系建设和跨市场经验方面仍需加强。随着市场竞争加剧,国内服务商正从单一工具提供向"产品+服务"的一体化解决方案升级,助力企业实现数字化转型。
作者不愿公开自己是否持有文中所涉及的股票或其他投资组合。
本文仅代表撰稿人个人观点,不代表摩尔投研平台。

发表评论